伟德国际victor·1946源自英国_官方网站
公司首页
新闻动态
工作动态
关于我们
伟德BV官网简介
现任领导
机构设置
党建工作
工会工作
支部设置
党员风采
规章制度
人才培养
旗下产业
对外合作办学
培养方案
研究生教育
学术学位研究生
专业学位研究生
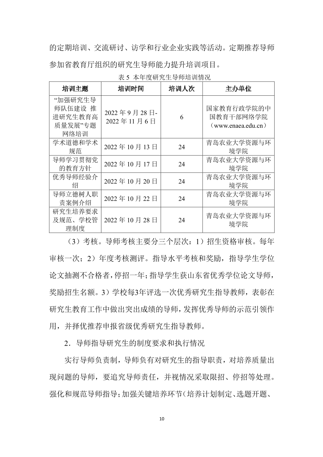
研究生导师
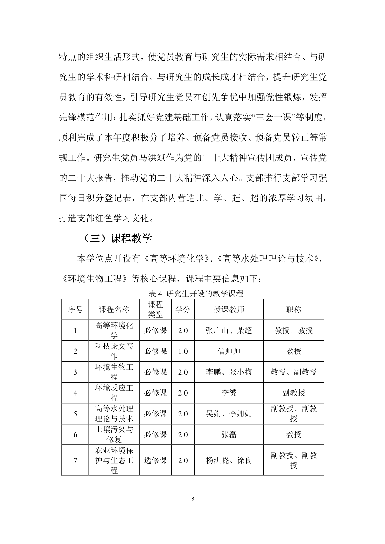
教学科研
科研成果
科研项目
科研团队
社会服务
团队建设
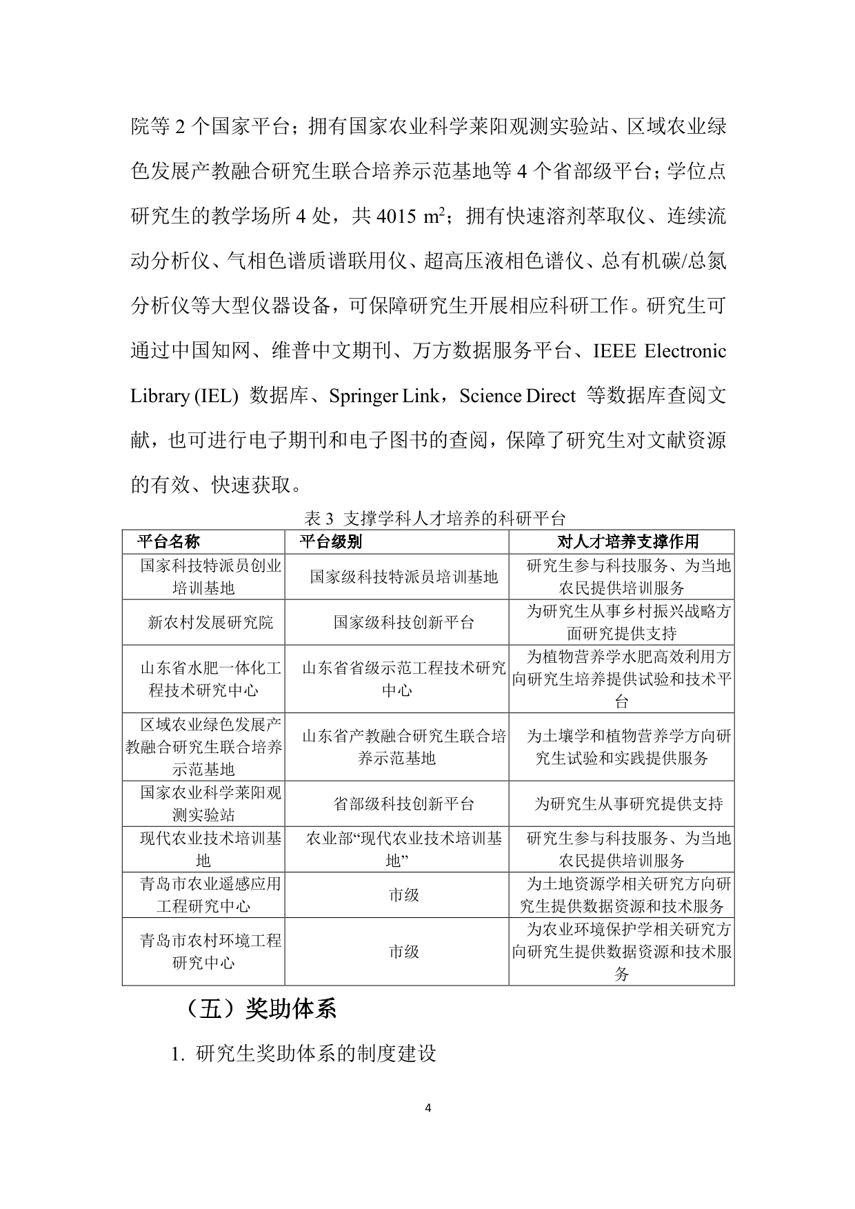
学科简介
学科方向
学术分委会章程
学位授权点建设年度报告
团队队伍
专业教师
名师风采
环境工程系
环境科学系
农业资源与环境系
联系我们
组织机构
体育竞技
规章制度
团章团史
学风建设
资助育人
员工活动(班级动态)
员工工作
工作动态
员工风采
人才招聘
招生工作
就业指导
招聘信息
经理信箱
学位授权点建设年度报告
学科简介
学科方向
学术分委会章程
学位授权点建设年度报告
首页
>
团队建设
>
学位授权点建设年度报告
0857资源与环境学位授权点建设年度报告-2022年
2023-02-26 09:28:00
作者:伟德BV官网
浏览数:
0
编辑:楚水英
责任编辑:张艳
上一篇:
0951资源利用与植物保护-学位授权点建设年度报告(2022)
下一篇:
0903农业资源与环境-学位授权点建设年度报告(2021)
邮政编码:266109 | 电话:0532-58957461 | 传真:027-68455146
地址:青岛市城阳区长城路700号 | 版权所有:伟德国际victor·1946源自英国_官方网站
青岛市互联网违法信息举报中心
鲁ICP备13028537号-5
鲁公网安备 37021402000104号